Облачная CRM система автоматизации клинингового бизнеса

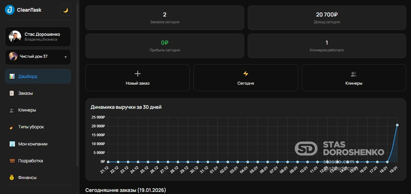
Облачная CRM система автоматизации клинингового бизнеса написана специально для клининговых компаний. Узкоспециализированных CRM конкретно только для клининга я не нашел, поэтому разработал систему управления рабочими буднями клининговой службы. Easy авторизация через Telegram, полное управление бизнесом - учет рабочего времени, расчет зарплат клинеров ежедневно и за определенный период, дашборд каждого дня, статистика выручки, прибыли, полный фарш и рай для клининговой службы.

Облачная CRM система автоматизации клинингового бизнеса
Облачная CRM система автоматизации клинингового бизнеса
Облачная CRM система автоматизации клинингового бизнеса
Облачная CRM система автоматизации клинингового бизнеса
Облачная CRM система автоматизации клинингового бизнеса
Облачная CRM система автоматизации клинингового бизнеса
Облачная CRM система автоматизации клинингового бизнеса
Облачная CRM система автоматизации клинингового бизнеса
Облачная CRM система автоматизации клинингового бизнеса
Облачная CRM система автоматизации клинингового бизнеса
Облачная CRM система автоматизации клинингового бизнеса
Облачная CRM система автоматизации клинингового бизнеса

Смотрите также